Instance Verification Kit (IVK)
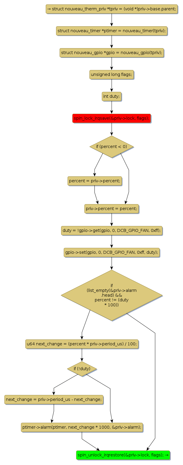
spin lock @ [1727+38+/linux-3.19-rc1/drivers/gpu/drm/nouveau/core/subdev/therm/fantog.c]
Instance Signature: lock
|
The Matching Pair Graph:
|
|
Function Name
|
Control Flow Graph (CFG)
|
Events Flow Graph (EFG)
|
Source Correspondence
|
|
nouveau_fantog_update
|
|
|
[1454+21+/linux-3.19-rc1/drivers/gpu/drm/nouveau/core/subdev/therm/fantog.c]
|